Domain Model Class Diagram For College Faculty

Domain modelling merupakan teknik pengidentifikasian object object pada kata benda yang terdapat pada daftar requirement yang diklasifikasikan pada area domain permasalahan yang sama untuk dijadikan candidate class pada class diagram.
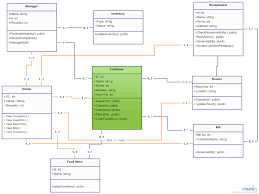
Domain model class diagram for college faculty. The class diagram contains three classes such as college department and facultymember. Uml class diagram as a conceptual model. The software modeling is done during the design phase whereas the code is generated during the implementation phase. Packages represent groups of related classes and objects represent specific instances of classes.
Features of a domain model domain classes each domain class denotes a type of object. A representation of reality is created by the class diagram by appearing on the domain model during analysis. Untuk domain model awal pastikan analisa yang dilakukan berfokus kepada domain area permasalahan. 3 creating a class diagram here are some steps to help create a class diagram.
A conceptual model captures the important concepts and relationships in some domain. 3 1 identify classes these are the abstract or physical things in our system which we wish to describe. Which if any have been inherited from another class. What kind of uml relationships are shown in the model.
Attributes an attribute is the description of a named slot of a specified type in a domain class. Find all the nouns and noun phrases in the domain descriptions you have obtained through your analysis. Consider the domain model class diagram shown in figure 4 24 which includes classes for college department and faculty members. Refer the figure 4 24 in the textbook which describes about the domain model class diagram for a university.
A class diagram could be implemented in different phases of a project and is the heart of the uml. Jangan dicampur dengan class class yang berhubungan dengan user interface. How many attributes does a faculty member have. Domain model nanti nya akan semakin berkembang dan detil pada class diagram jadi bisa dipastikan bahwa domain model bukan merupakan hasil akhir dari class diagram.
Concepts are represented by classes while relationships are represented by associations. The college class contains the attributes collegename collegedean and collegelocation.