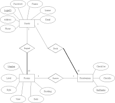
Domain Model For Hotel Management System

In this article we will design a data model for a hotel room reservation system.
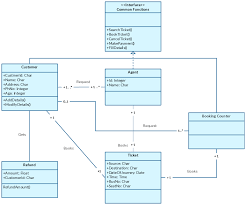
Domain model for hotel management system. Database modeling is a cyclic discovery process. A uml class diagram showing class diagram of hotel management system. Creately diagrams can be exported and added to word ppt powerpoint excel visio or any other document. If you want to read the srs and full documentation of this project then click here.
The main classes of the hotel management system are hotel rooms services payments booking customers. We look for a data model where we can represent information about the rooms the guests and the reservations booked at our imaginary vertabelo hotel. Class diagram template of hotel reservation system you can edit this template and create your own diagram. You can edit this uml class diagram using creately diagramming tool and include in your report presentation website.
Feb 1 2019 a uml class diagram showing class diagram of hotel management system. Use pdf export for high quality prints and svg export for large sharp images or embed your diagrams anywhere with the creately viewer. Copy of new new hotel reservation system domain model you can edit this template and create your own diagram creately diagrams can be exported and added to word ppt powerpoint excel visio or any other document. All this information will be stored in tables.
Class diagram and domain model of store management system project is today s topic of discussion in this post.