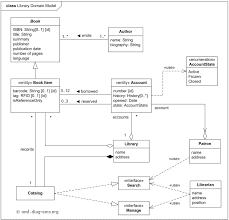
Domain Class Diagram Association

Association aggregation and composition.
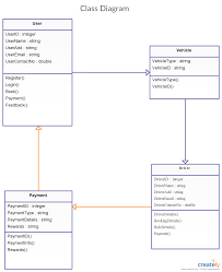
Domain class diagram association. Mandatory for reflexive associations. Association relationships in domain modeling class diagrams in domain modeling class diagrams an association is a structural relationship that indicates that objects of one classifier such as a class and interface are connected and can navigate to objects of another classifier. Association relationships in c c domain modeling class diagrams in c c domain modeling class diagrams an association is a structural relationship that indicates that objects of one classifier such as a class and interface are connected and can navigate to objects of another classifier. The uml class diagram is used to visually describe the problem domain in terms of types of objects classes related to each other in different ways.
A class diagram could be implemented in different phases of a project and is the heart of the uml. It should be named to indicate the role played by the class attached at the end of the association path. You should draw a diagram that represents the concepts in the domain under. The software modeling is done during the design phase whereas the code is generated during the implementation phase.